Instance Verification Kit (IVK)
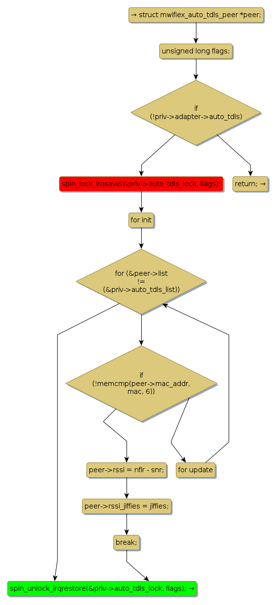
spin lock @ [36631+48+/linux-3.19-rc1/drivers/net/wireless/mwifiex/tdls.c]
Instance Signature: auto_tdls_lock
|
The Matching Pair Graph:
|
|
Function Name
|
Control Flow Graph (CFG)
|
Events Flow Graph (EFG)
|
Source Correspondence
|
|
mwifiex_auto_tdls_update_peer_signal
|
|
|
[36424+36+/linux-3.19-rc1/drivers/net/wireless/mwifiex/tdls.c]
|